親等とは?誰でもわかる親等の簡単な数え方と一目瞭然の親等一覧図。
家 系図 二 親等 (268 無料写真)
親等とはわかりやすい親等の数え方と親等早見表・親等図ベンナビ相続 旧:相続弁護士ナビ。
第二親等とは誰までですか?よくある質問 お客様サポート。
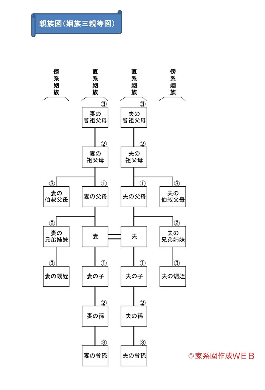
親族図とは?親等内親族図を分かりやすく解説。
親族の範囲はどこまで?親等の数え方や分類、法定相続人についてHOME ALSOK研究所ホームセキュリティのALSOK。
実は簡単な親等の数え方。図解でわかりやすく解説。東京都八王子市の遺言相続サポート専門サイト。
親等の数え方を完全解説!図解でわかる親族関係相続の相談はデイライト法律事務所。
親族・血族・姻族、まるっと解説 ▻ ミノアカ司法書士事務所~青梅・多摩・武蔵野の司法書士~。
二親等 図の写真素材 - PIXTA。
if共済について安心と信頼の出来る葬儀社をご案内 東聖協 東都聖典協同組合お葬式・葬祭・斎場・火葬場のご案内。
2025年最新版 相続発生!親族とは?血族、姻族、尊属の意味、親等はどう数えるの? - 相続・遺言に関する無料相談はあいりん司法書士事務所。
3親等について。
3親等親族表。
血族とは?親族や姻族との違い 色分け家系図ですぐわかる。
三親等とは?範囲はどこまで?早見図でわかりやすく解説相続の相談はデイライト法律事務所。
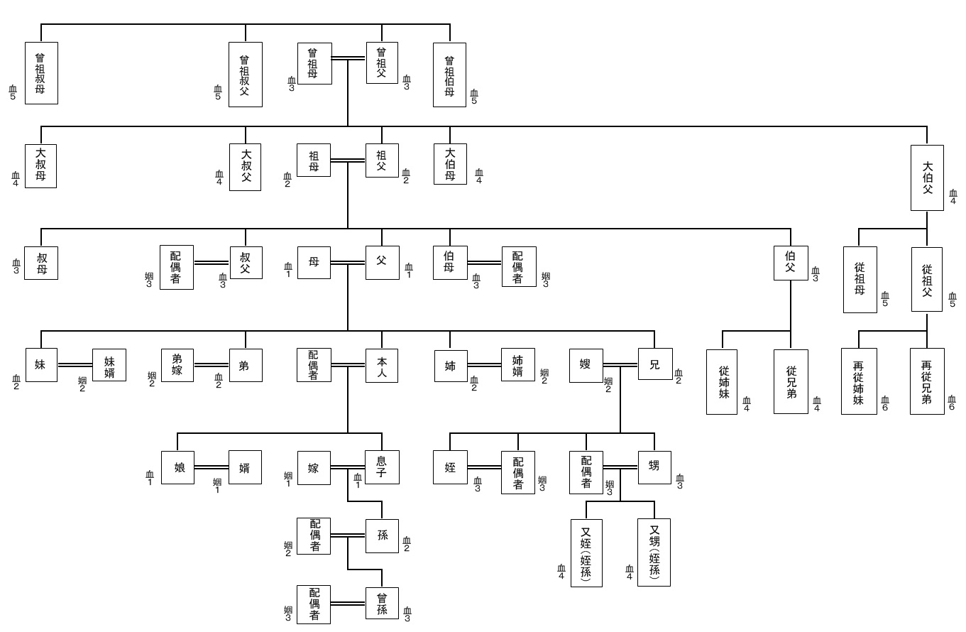
親族図呼び名一覧表家系図作成WEB。
親等」の数え方を知っていますか? 遺産相続などの場面で必要な知識を解説相続会議。
ご利用条件ANA。
親等とはわかりやすい親等の数え方と親等早見表・親等図ベンナビ相続 旧:相続弁護士ナビ。
続柄 - Wikipedia。
親等とは?誰でも分かる親等の数え方と相続で必要な考え方について解説。
親族とはどこまでか 血族、姻族の違いを考察 in 岡山。
図解 親等の数え方 相続の基本相続ネットワーク司法書士 井上敏則事務所静岡県三島市。遺産相続登記、相続税、不動産登記、会社設立に関する無料相談。
図解 親等の数え方を丁寧に!叔父やいとこ、兄弟等 易しく解説。
親族の数え方マスター!○親等をイラストでわかりやすく解説。
4親等内の親族の範囲サービス - 成年後見制度の相談社会福祉法人 品川区社会福祉協議会。
相続する権利は何親等まである?相続と親等の関係を解説。
二親等イラスト無料イラスト・フリー素材なら「イラストAC」。
決定版 親等図の宇宙一わかりやすい説明!家系図との関係やわかった気だった疑問を一気に解消させる!有名人家系図.com。
親等とは 1親等、2親等など- 品川大田相続相談センタ。
相続税が「100万円以上」軽減!? 「養子縁組」を使った“まさか”の裏ワザ 税理士が解説 Infoseekニュース。
親族」とは? その範囲を図でわかりやすく解説 - コトバの泉。
家系図イラスト親族の名称 呼び方 と親等のイラスト素材90440667- PIXTA。
一親等の範囲はどこまで? 二親等だと相続税が増える?相続のギモンを解説相続税の申告なら相続専門税理士法人レガシィ 公式。
義理の弟 通常、16才以上 は、本人の確定申告上、扶養控除にカウントしていい根拠は?嶋矢UFT税理士綜合事務所。
親等の数え方を完全解説!図解でわかる親族関係相続の相談はデイライト法律事務所。
二親等とはライフ・家計用語集iFinance。
親族図や親等早見表でわかりやすい 親族の範囲や親等の数え方。
親等についてわかりやすく図解2親等・3親等・4親等の範囲。
イラスト素材相続関係図 家系図の手描きイラスト パステルカラー テキストあり 3親等のイラスト素材87496824- PIXTA。
直系尊属 完全解説 直系尊属とは?傍系・直系卑属・直系血族や親族との違いも解説!相続コラム相続弁護士に無料相談遺産相続に強い弁護士なら弁護士法人あおい法律事務所 相続専門サイト。
親等図付き いとこは何親等?血族・姻族などの数え方をわかりやすく解説。
第2回『家系図』の作り方~家系図の種類編~。
扶養義務の範囲は? 親等の数え方もお教えします!信頼されるビザ・許可申請 Specialty&ashievements。
親族親等表,親族の変動,親族の名称,親族の呼称,義親族の呼称,親等の数え方。
二親等 家系 三親等のイラスト素材 - PIXTA。
親等とは?数え方や親等図をわかりやすく紹介!いとこや兄弟、叔父などの考え方。
従業員さまのご家族も利用可能8つの特徴福利厚生代行サービス アソシエ倶楽部NTTビジネスアソシエ東日本。
直系尊属とは?直系卑属との違いや相続順位・割合をわかりやすく解説。
筆まめネット サポート「親戚まっぷシリーズ つくれる家系図3」製品 Q&A「続柄、親等数を表示する方法」。
一親等とは?親等の数え方と親族の範囲・相続の注意点をイラスト解説相続コラム相続税ならOAG。