藤原姓にちなむ苗字。
藤原 北 家 子孫 (432 無料写真)
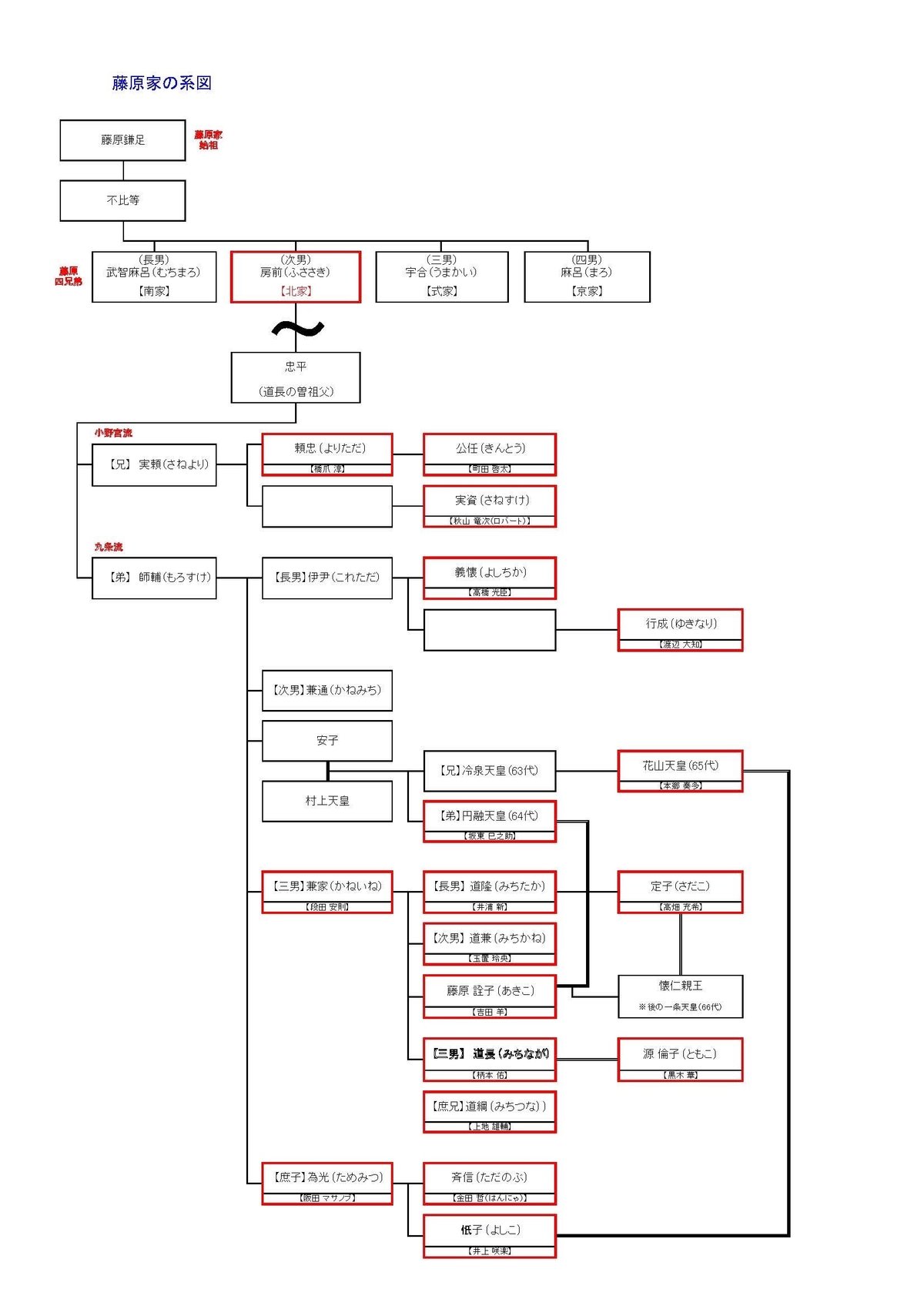
歴史 「光る君へ」がもっと面白くなる 3 〜藤原家の系図編 前編 オジロワシ。
坂東武士マップと系譜坂東武士図鑑。
藤原道兼の子孫の現在とは?家系図でわかりやすく解説!歴史専門サイト「レキシル」。
大河ドラマ「光る君へ」の登場人物用の相関図 系図雨過天青 歴史系娯楽雑記帳。
兵の家各流・平氏の流れ北道倶楽部。
藤原氏北家の系図 鎌足~忠平ねっこのえくり。
藤原一族の歴史 鎌足から道長へと至るまでの「光」と「影」スマートニュース+。
藤原道長の先祖と子孫を家系図で簡単に説明歴史上の人物.com。
系図で見てみよう 藤原北家 藤原摂関家☆権中納言の歴史語り☆。
藤原氏といっても全然違う「藤原四家」の 北家・南家・式家・京家 の違いや盛衰についてものがたりする平安。
藤原四家 ふじわらよんけ とは? 意味や使い方 - コトバンク。
藤原摂関家の台頭Ⅰ 冬嗣の章 - 鳳山雑記帳はてなブログ。
藤原氏のルーツと系図公式 家系図作るなら黒川總合研究所の系図倶楽部家系図作成会社。
藤原兼家の妻子たち歴史系図トリビアです。とはいえ、今回は藤原兼家の妻子をまとめただけです。 大河ドラマ「光る君へ」の藤原兼家一家。全力で政権取りに行っていてすごいですよね。 嫡妻腹の四兄妹がそれぞれすごい 褒めてます 。 なお時姫の子のうち、超子は。
光る君へ 武家藤原氏シリーズ!藤原秀郷子孫解説!摂関家とは違う道を歩む軍事貴族 - YouTube。
藤原時平の家系図名言,電子書籍,雑誌情報「読書の力」。
系図と図表。
官歴を消された藤原北家の官人・真夏が遺したもの 平安貴族列伝 181 2JBpressジェイビープレス。
藤原北家 ‐ - 公式 TOP。
偉人達の親。
菜根版名誉挽回してみませんか? 女性編。
百人一首 作者系図。
F422 藤原時平。
姓氏と家紋_後藤氏。
藤原秀郷の子孫公行の息、公光が波多野氏・松田氏につながる!! - 九里九里 を探して三千里。
平家物語が語らなかった 歴史の真実。
藤原北家御子左流羽林家一覧ふじわらほっけみこひだりりゅううりんけいちらん とは ピクシブ百科事典。
飛鳥時代に遡り、全国に系譜が広がる一大氏族!「藤原氏」の家紋とは?戦国ヒストリ。
光る君へ」に登場する藤原氏達の関係を再確認 森岡浩- エキスパート - Yahoo!ニュース。
藤原 鎌 足 家 系図 ユニーク 陸奥 写真や食べ物の多種多様。
藤原氏族姓氏一覧 1991.5 藤裔会 22cm ☆藤原道長藤原不比等藤原鎌足藤原氏系図藤原摂関家藤原北家藤原氏政権藤原文化藤原氏と天皇家 歴史研究日本史aaB63ynm8 日本書紀』は藤原氏のために編纂された? 新発見でここまでわかった! 日本の古代史サライ.jp小学館。
🔴🗾「藤原氏系図」と富山県高岡市福岡町「越中吉岡庄」の3つの「藤原氏系統」!! - 赤丸米のふるさとから 越中のささやき ぬぬぬ。
F601 藤原道隆。
藤原道長の家系図と年表 日本史辞典 ホームメイト。
一条天皇の家系図を紹介!死因、性格、容姿など、どんな人だったか解説しています。イケメンだったって本当?源氏びより。
藤原隆家の家系図道長との関係は?子孫は大物!皇族とのつながりも。
佐藤氏の歴史佐藤氏の研究。
藤原北家 - Wikipedia。
平安のF4」から紫式部まで貴族が「藤原だらけ」なのはなぜか 系図研究者が解説する藤原家の基礎知識Infoseekニュース。
紫式部は愛子さまのご先祖さまだった NHK大河ドラマ「光る君へ」登場人物の"意外な子孫" 難解といわれる藤原一族の全貌を解説2ページ目PRESIDENT Online プレジデントオンライン。
藤原定子の人物像とは? 年表&家系図付き!社会人向け歴史人物の超簡単解説- 日本の白歴史。
論稿 代数論:世代推定の試み② ー藤原南家・工藤氏一族ー - Henkipedia。
確かめよう、日本の歴史。
藤原定家子孫・冷泉貴実子さん「パリで実家の価値に気付いた」女性自身。
藤原氏北家の系図 鎌足~忠平ねっこのえくり。
Vol.14 藤原氏⑦~藤原北家の時代へtkの歴史部屋。
平安時代 7 : イラストで学ぶ楽しい日本史。
藤原北家系統図。
藤原氏北家の系図 鎌足~忠平ねっこのえくり。
藤原行成の家系と子孫 能書家行成と華麗なる子孫たち歴史系図トリビアです。 今回は大河ドラマ「光る君へ」でお馴染みの藤原行成の家系と子孫の話です。権門の家に生まれながら、父の早世によって若い頃は不遇だった行成。 蔵人頭に抜擢されてから職務に精励し、一条。
全国に広がる武家藤原氏の子孫たち。実はあなたも藤原氏!?家系図作成の家樹-Kaju。
堂上公家の歴史と系譜シリーズ第三章_藤原氏 1。
藤原道長・頼通親子以降の藤原氏はどうなったのか? 歴ブロ- エキスパート - Yahoo!ニュース。
藤原北家秀郷流系図。
堂上公家の歴史と系譜シリーズ第三章_藤原氏 1。
藤原道長の性格や死因、家系図などを紹介!どんな人だったか年表やエピソードも添えて詳しく解説!源氏びより。
刀伊の入寇で激闘!藤原隆家は九州を守った武闘派貴族だった!和樂web 美の国ニッポンをもっと知る。
藤原北家と大河ドラマ「光る君へ」を家系図で完全解説!家系図作成の家樹-Kaju。
興福寺藤原氏の氏寺。藤原北家が繁栄の礎を築くまでの歴史を追う - 史跡ナビ。
藤原公任の生涯と遺伝の糸!家系図が明かす衝撃の事実 - ほのぼの日本史。
藤原氏北家・道隆流の系図ねっこのえくり。
藤原道長の家系図を簡単に解説!中臣鎌足から現代に続く子孫まで一挙解説!Histonary- 楽しくわかる歴史の話。
定家の子孫!文化を守り続ける「冷泉家」とはよろづ萩葉 Vtuber。
藤原氏の家系図の覚え方!順番がコツ 日本史- 大学受験の勉強法をこっそり教えます。
藤原北家の暗闘!権力の頂点を極めた家系の秘密 - ほのぼの日本史。
地位が落ちても実直に勤めた藤原北家傍流の官人・藤原嗣宗の一生 平安貴族列伝 38JBpressジェイビープレス。
藤原定家 御子左家の家系図名言,電子書籍,雑誌情報「読書の力」。
藤原兼子とは?後鳥羽上皇を支えた影の実力者で、北条政子とも対決。
藤原氏北家・末茂流の系図ねっこのえくり。
鎌倉殿の13人と藤原北家坂東武士図鑑。